欢迎您访问 绵阳市宏声职业培训学校 网站!
加入收藏
|
设为首页
网站首页
学校概况
学校简介
教学环境
培训课程
会计全能就业班
会计手工实账
会计电脑实账
会计职称培训
会计财税全能班
教学特色
教学理念
师资力量
学习资料
会计知识
财税攻略
视频教学
招聘就业
优秀学员
招聘信息
新闻中心
学校新闻
考试信息
联系方式
考试信息
您所在的位置:
首页
>
新闻中心
>
考试信息
> 正文
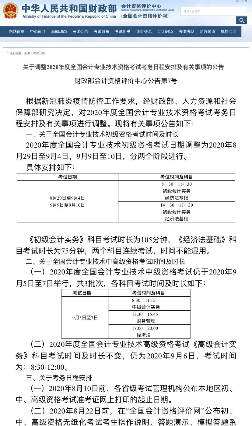
2020年初级会计考试时间公布!
发布时间:2020-06-22
初级考试时间为:
8月29日-9月4日,
9月9日至10日
分两个阶段进行。
上一条:四川省2020年 初级资格考试报名
下一条:2021年度全国会计专业技术初级、高级资…
联系方式
服务热线:0816-2330582
电子邮箱:
1906379727@qq.com
官方网站:
www.myhsxx.com
学校地址:绵阳市建国门公园口望园商厦10楼7号(家福来楼上)
扫描关注官方微信
Copyright © 绵阳市宏声职业培训学校 版权所有 www.myhsxx.com All Rights Reserved.
蜀ICP备16036231号
网站建设:动力网络
QQ咨询
QQ咨询
联系方式